RhinoArt - nový plugin pro Rhino
Publikováno: 14.7.2006 | Autor: Jan Slanina | Rubrika: Zásuvné moduly | Komentáře: 1 - Doporučit
Pokud používáte Rhino ve strojírenském, dřevařském nebo plastikářském výrobním procesu, asi vám něco řekne název firmy MecSoft, výrobce velice kvalitního frézovacího pluginu RhinoCAM, který do Rhina vnáší pokročilé technologie generování 3D dráhy nástroje. Nyní tento výrobce přichází s novým pluginem, který potěší každého, kdo chce snadno vytvářet reliéfní 3D útvary.
Začalo to RhinoCAMem
Jak už jste si mohli přečíst v anotaci, firma Mecsoft je výrobcem frézovacího modulu RhinoCAM, který si u nás získává stále větší oblibu, neboť za mnohem nižší cenu nabízí obdobné funkce jako "velké" CAM systémy. RhinoCAM existuje ve dvou verzích, základní varianta RhinoCAM Basic nabízí zejména pokročilé 2D frézování a základní operace 3D frézování, které je vhodné například k výrobě prototypů na menší nebo stolní frézce. Plná varianta RhinoCAM Pro pak nabízí úplný arzenál množství 3D strategií, kterými nijak nezaostává za velkými CAMy. Cena verze Basic je 32 000 Kč + DPH, verze Pro stojí 128 000 Kč + DPH. Společnost Dimensio je distributorem RhinoCAMu a je také autorem lokalizace programu a manuálu. Výhodou těchto modulů je jejch plná integrace do Rhina, nic nemusíte exportovat, při jakékoliv změně modelu jednoduše přegenerujete dráhy nástroje.

Pracovní okno RhinoCAMu - vlevo okno Prohlížeče, na nápisu MOUNTAIN jsou vygenerované dráhy nástroje

Simulace obrábění nápisu MOUNTAIN - obrábět lze libovolný region ohraničený uzavřenou křivkou
Proč však o RhinoCAMu mluvím? Tvoří totiž s RhinoArtem velice silnou dvojici. Představte si, že potřebujete vymodelovat a posléze vyrobit nějaký nízký reliéf - ať už je to pamětní medaile, reklamní logo nebo dřevěná ozdoba na dveře od skříňky. Máte grafický návrh, ale nevíte jak podle něj vymodelovat 3D model v Rhinu. S RhinoArtem to provedete snadno - umí převádět bitmapové obrázky do nízkých reliéfů a také umí automaticky obkreslit černobílé obrázky křivkou, takže vám odpadá pracné obkreslování kontur. Pak už jenom zbývá pro takto vytvořený model v Rhinu vygenerovat dráhy nástroje (na reliéfy vám bohatě postačí RhinoCAM Basic) a hurá s modelem na frézku.
Nyní se tedy podíváme na RhinoART 1.0 trochu blíže. Výrobce tvrdí, že jde o jeden z nejsilnějších produktů pro tvorbu reliéfů na trhu a jak už bylo řečeno výše, dokáže převádět obrázky na 3D reliéfní geometrii, vhodnou pro obrábění. RhinoART přináší nové modelovací techniky pro modelování uměleckých tvarů na základě rastrových obrázků.Ve spojení se silnou sadou 3D modelovacích nástrojů Rhina nabízí kompletní arzenál funkcí pro šperky, reklamu, signmaking, nábytkářství, výrobu forem a další odvětví, kde je možné pracovat s reliéfy.
Některé vlastnosti RhinoArtu:
1) Možnost převést bitmapový (rastrový) obrázek do 3D reliéfu
2) Možnost převést černobílý bitmapový (rastrový) obrázek na křivky
3) "Puff" modul pro vytvoření "nadýchaného" reliéfu z uzavřených křivek pomocí různých tvarů
4) Různé funkce tažení profilů pro vytvoření objemových tažených prvků
Úvod do RhinoArtu
Cílem RhinoARTu je vytváření hladkých reliéfních modelů v prostředí programu Rhinoceros pomocí nejnovějších 3D reliéfních technologií, vyvinutých v Mecsoft Corporation. Provedené operace lze jednoduše podle potřeby editovat a model může být vygenerován podle zadání uživatele.

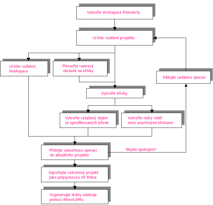
Pracovní postup v RhinoArtu
Typický postup práce
Modelování v RhinoARTu začíná definicí projektového prostoru v Rhinu. Projektový prostor specifikuje rozsah výsledného modelu. V tomto prostoru lze specifikovat různé operace, jako je tvorba 3D reliéfu z obrázku (.bmp, .jpg, .gif), převod obrázku na křivky, generování tažených objemů a generování vypouklých profilů. Tyto operace budou zobrazeny v prohlížeči RhinoARTu ve stromové struktuře.
Různé modely můžete vytvářet kombinací nástrojů RhinoARTu. Pokud nějaká operace nedopadla podle vašich očekávání, můžete ji snadno smazat nebo upravit. Po uspokojivém výsledku můžete poslat model do Rhina jako RhinoMesh. Tuto síť lze nyní přímo obrobit v CAM software, jako je například RhinoCAM.

Obrazovka Rhina s prohlížečem a modelem RhinoArRTu.
Panel ArtBrowser - Prohlížeč
Hlavním oknem programu je Prohlížeč a odehrávají se zde prakticky veškeré manipulace v RhinoARTu. V horní části se nachází ikony a pod nimi stromová struktura operací. Stromová struktura představuje nastavení projektu a reliéfní operace, které jsou prováděny nad projektovým prostorem. Na jednotlivé funkce (ikony) se nyní podíváme podrobněji.
Project setup - nastavení projektu
Vyvolá dialogové okno, které umožní uživateli nastavit pracovní prostor v rovině XY
Create 3D Relief from Image - vytvoření 3D reliéfu z obrázku
Vyvolá dialogové okno pro výběr souboru s obrázkem ve formátu gif,bmp nebo jpg. Po výběru souboru se ukáže dialogové okno pro vytvoření 3D reliéfu, kde může uživatel změnit parametry podle potřeby.


Dialogové okno pro otevření obrázku a výsledný reliéf, vytvořený z obrázku loga Rhina
Create Rhino Curves from Raster Image - vytvoření křivek Rhina z rastrového obrázku
Opět vyvolá dialogové okno, ve kterém si můžete vybrat obrázek, jehož obrys chcete převést na křivky Rhina.


Dialogové okno pro nahrání obrázku a výsledné křivky, vzniklé trasováním obrázku
Create Sweep Volume - vytvoření taženého objektu
Tato funkce umožní uživateli táhnout profilovou křivku po zvolené trase pro vytvoření taženého objemu. Uživatel může vytvořit křivky různých průřezů, jako jsou rovné úsečky, oblouky (kokávní nebo konvexní) a elipsy (kokávní nebo konvexní).

Tažený objem bez volby "Fill Inside if Closed"

Tažený objem s volbou "Fill Inside if Closed"
Create Puffed Volume - vytvoření vystouplého objemu
Tato funkce umožní uživateli vybrat dvě sady křivek (hraniční křivky a detailní křivky) a vygeneruje vystouplý objem uvnitř uzavřené křivky.



Různé typy vytažených objemů
Export to Rhino - export do Rhina
Toto tlačítko exportuje geometrii RhinoARTu (křivky a sítě) do křivek s sítí Rhina. Díky tomu lze síť snadno uložit jako model Rhina.
Betaverzi produktu RhinoArt si můžete stáhnout na této adrese. Podívejte se také na videotutoriály, které vám prakticky předvedou práci v programu a jeho možnosti.
Plná verze RhinoARTu by měla být oficiálně ohlášena zhruba ve druhé polovině července 2006 a její cena bude cca. 15 000 Kč + DPH.

Diskuse k článku
[2] furo – 25. 07. 2006, 01:52 – reakce na [1]
reagovat
dobrý nápad s autorizáciou príspevkov pomocou obrázku. v poslednej dobe to tu boli iba spamy a príspevky bez akejkoľvek výpovednej hodnoty, vďaka...